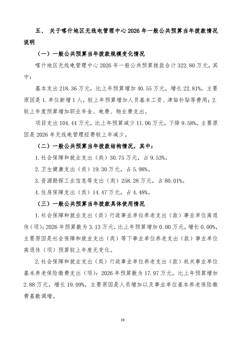
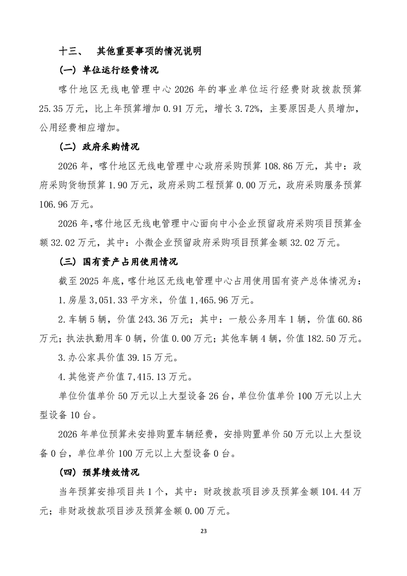
自治区人民政府网站
工业和信息化部网站
-
各省市工信部门网站
北京市经济和信息化局 天津市工业和信息化局 河北省工业和信息化厅 山西省工业和信息化厅 辽宁省工业和信息化厅 吉林省工业和信息化厅 黑龙江省工业和信息化厅 上海市经济和信息化委员会 江苏省工业和信息化厅 浙江省经济和信息化厅 安徽省经济和信息化厅 江西省工业和信息化厅 山东省工业和信息化厅 河南省工业和信息化厅 湖北省经济和信息化厅 湖南省工业和信息化厅 广东省工业和信息化厅 西藏自治区经济和信息化厅 内蒙古自治区工业和信息化厅 广西壮族自治区工业和信息化厅 海南省工业和信息化厅 四川省经济和信息化厅 贵州省工业和信息化厅 云南省工业和信息化厅 陕西省工业和信息化厅 甘肃省工业和信息化厅 青海省工业和信息化厅 宁夏回族自治区工业和信息化厅
- 自治区各政府部门网站
新疆维吾尔自治区工业和信息化厅


























新公网安备65010302001261号